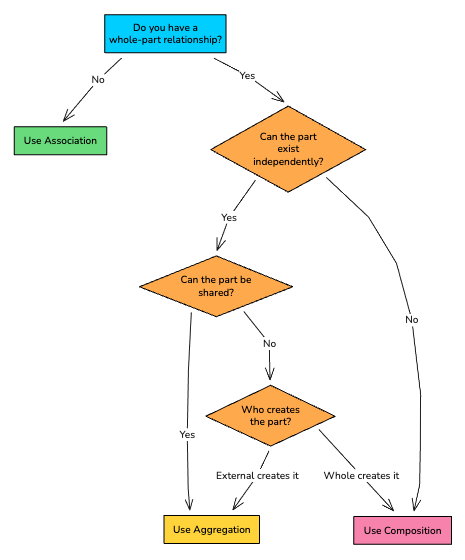
Composition

Check out shared "Composition" scene on Excalidraw+

Composition