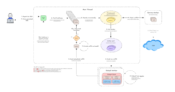
SVG export glyphs subsetting

Check out shared "SVG export glyphs subsetting" scene on Excalidraw+

SVG export glyphs subsetting